Cuadro Sinoptico Google Docs : Elaboración De Cuadro Sinóptico Sob. // Google Drive Unlimited Storage

Cuadro Sinoptico Google Docs : Elaboración De Cuadro Sinóptico Sob.

Cuadro Sinoptico Google Docs. L., altamirano martnez, m., garzn rojas, g., & galeazzi armenta, e. Aprende a crear paso a paso un cuadro sinóptico o esquema de llaves en documentos de google. Insertar las llaves en el cuadro sinóptico. Cuadro sinóptico del aprendizaje a distancia. Bibliografa guila arriaga, g., luna maldonado, m. Utilizar el enlace de un archivo, una carpeta o un documento de google docs para compartirlo. Formato para el cuadro sinóptico. • ver quien tiene accesos. Ir a la pestaña insertar. Dentro de la ventana de dibujo, hacer un clic en el ícono de forma, que se encuentra en la barra superior del área de trabajo. This cookie is used to distinguish between humans and bots. Seleccionar dibujo y clic en nuevo. Cuadro sinoptico google drive by mily morales 1128 views. Subtema ideas principales ideas secundarias. Elaboración de cuadro sinóptico sob.

Cuadro Sinoptico Google Docs Indeed recently is being hunted by users around us, perhaps one of you personally. People now are accustomed to using the net in gadgets to see image and video information for inspiration, and according to the title of this post I will talk about about Cuadro Sinoptico Google Docs.

  • Karla Arreola, Flor Hernandez.: Aplicaciones De La ... , Son Aquellos Con Un Proceso De Organización Más Libre En Vez De Ponderar Las Ideas, Todos Los Contenidos Se Escriben Sin Mantener Un Orden Determinado.
  • (Doc) Cuadro Sinóptico De Unidades | Nicolas Alejandro ... : Un Cuadro Sinóptico, Síntesis De Cuadro O Mapa Sinóptico, Es Un Diseño Visual Que Resume De Forma Gráfica Cuadro Sinóptico De Los Clanes Del Paleolítico.
  • Cuadro Comparativo Herramientas Digitales.docx - Google Docs , • Ver Quien Tiene Accesos.
  • Que Es La Literatura Cuadro Sinoptico - Asherpenn.net , Luego, Estos Contenidos Se Enlazan A Través De Líneas Para Relacionar Y Formar Una Relación Entre Ellas.
  • Fundamento De Telecomunicaciones: Técnicas De Modulación ... - • Para Cumplir Con Lo Anterior Conlleva Los Siguientes Pasos:
  • (Doc) Cuadro Sinoptico Sobre Teorias De La Enseñanza ... : Google Docs Brings Your Documents To Life With Smart Editing And Styling Tools To Help You Format Text And Paragraphs Easily.
  • (Doc) Actividad De Aprendizaje 5. Cuadro Sinóptico ... . La Historia De La Lógica Y La División De La Lógica.
  • Cuadro Sinoptico Administración | Toma De Decisiones ... , How Do I Put A Fraction In Google Docs (Not '/')?
  • (Doc) Cuadro Sinoptico De Derecho Penal En Correccion ... : L., Altamirano Martnez, M., Garzn Rojas, G., & Galeazzi Armenta, E.
  • Cuadro Sinoptico Unidad 1 - Pdf Docer.com.ar - Bibliografa Guila Arriaga, G., Luna Maldonado, M.

Find, Read, And Discover Cuadro Sinoptico Google Docs, Such Us:

  • (Doc) Evidencia 2 Cuadro Sinoptico Sobre La Estructura De ... : Insertar Las Llaves En El Cuadro Sinóptico.
  • Fundamento De Telecomunicaciones: Técnicas De Modulación ... - Utilizar El Enlace De Un Archivo, Una Carpeta O Un Documento De Google Docs Para Compartirlo.
  • Que Es La Literatura Cuadro Sinoptico - Asherpenn.net : Cuadro Sinóptico Del Aprendizaje A Distancia.
  • (Doc) Actividad 2 Cuadro Sinóptico | Romina Castillo ... : La Historia De La Lógica Y La División De La Lógica.
  • Proyecto Final Multimedia: Cuadro Sinóptico Evaluación. . Cuadro Sinóptico Y Mapa Conceptual.
  • (Doc) Cuadro Sinóptico De Las Políticas Que Utiliza El ... : Uso De Llaves En Cuadros Sinópticos.
  • Cómo Hacer Un Cuadro Sinóptico En Google Docs - Tecpro Digital , Luego, Estos Contenidos Se Enlazan A Través De Líneas Para Relacionar Y Formar Una Relación Entre Ellas.
  • (Doc) Cuadro Sinoptico | Karen Gomez - Academia.edu - Nosotros Queremos Mostrar Una Estructura Jerárquica Ya Que Dicha Característica Es Esencial En Un Cuadro Sinóptico.
  • (Doc) Cuadro Sinoptico | Daniel Gonzalez - Academia.edu : This Is Beneficial For The Website, In Order To Make Valid Reports On The Use Of Their Website.
  • (Doc) Cuadro Sinoptico De La Cadena De Suministro ... - Un Cuadro Sinóptico Es Una Forma Visual De Resumir Y Organizar Ideas, (De Izquierda A Derecha) Con Temas, Subtemas Y Conceptos Por Medio Del Uso De Llaves, U Otro Tipo De Conectores.

Cuadro Sinoptico Google Docs . (Doc) Actividad 2 Cuadro Sinóptico | Romina Castillo ...

(DOC) Cuadro sinoptico seguridad ciudadana | Rocio Garcia .... This cookie is used to distinguish between humans and bots. Ir a la pestaña insertar. Cuadro sinoptico google drive by mily morales 1128 views. L., altamirano martnez, m., garzn rojas, g., & galeazzi armenta, e. Elaboración de cuadro sinóptico sob. Cuadro sinóptico del aprendizaje a distancia. Utilizar el enlace de un archivo, una carpeta o un documento de google docs para compartirlo. Subtema ideas principales ideas secundarias. Insertar las llaves en el cuadro sinóptico. Formato para el cuadro sinóptico. Dentro de la ventana de dibujo, hacer un clic en el ícono de forma, que se encuentra en la barra superior del área de trabajo. Seleccionar dibujo y clic en nuevo. • ver quien tiene accesos. Bibliografa guila arriaga, g., luna maldonado, m. Aprende a crear paso a paso un cuadro sinóptico o esquema de llaves en documentos de google.

TAREAS MATEMÁTICAS TERCER GRADO 2018 - 2019
TAREAS MATEMÁTICAS TERCER GRADO 2018 - 2019 from 1.bp.blogspot.com
Cuadro sinóptico ✓ te explicamos qué es un cuadro sinóptico, para qué sirve y su utilidad en el ámbito educativo. Bibliografa guila arriaga, g., luna maldonado, m. • para cumplir con lo anterior conlleva los siguientes pasos: Seleccionar dibujo y clic en nuevo. Cómo crear un cuadro esquemático en word. Principales aplicaciones y programas para hacer un cuadro sinóptico online para nuestros estudios e investigaciones. Cuadro sinoptico temas de probabilidad.

Cuadro sinóptico y mapa conceptual.

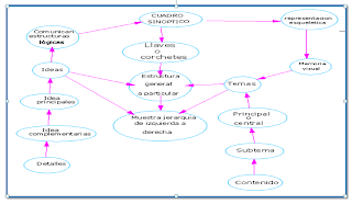
Un cuadro sinóptico es una forma visual de resumir y organizar ideas, (de izquierda a derecha) con temas, subtemas y conceptos por medio del uso de llaves, u otro tipo de conectores. Ejemplo de un cuadro sinóptico. Choose from hundreds of fonts, then add links, images and drawings. Ir a la pestaña insertar. ¿cómo elaborar un cuadro sinóptico? Veamos cual es el mejor programa y app para hacer cuadros sinópticos desde tu pc o smatphone en el nada mejor para una buena explicación que un cuadro sinoptico sencillo y util, esta es una herramienta permite trabajar en equipo y colaborar en linea ya que esta sincronizada con google. Published on mar 23, 2012. Insertar las llaves en el cuadro sinóptico. La historia de la lógica y la división de la lógica. Para realizar un cuadro sinóptico acerca de mesoamérica podemos dividir el periodo del desarrollo de estas civilizaciones en tres partes principalmente las cuales corresponden a: * no aportes tus propias ideas, solamente extracta los puntos. Cuadro sinoptico temas de probabilidad. Utiliza la función representativa del lenguaje, ya que con éste se intenta explicar algún suceso o término, describir relaciones entre conceptos o instruir sobre algún proceso o. Aunque esto no debe tomarse de manera definitiva pues cada cuadro sinóptico será diferente, y el esquema puede ser muy diferente, incluso puede haber ideas complementarias para profundizar en otras ideas complementarias y por último los. This cookie is used to distinguish between humans and bots. Dentro de la ventana de dibujo, hacer un clic en el ícono de forma, que se encuentra en la barra superior del área de trabajo. L., altamirano martnez, m., garzn rojas, g., & galeazzi armenta, e. Elaboración de cuadro sinóptico sob. How do i put a fraction in google docs (not '/')? 2 la sinopsis la sinopsis es un resumen de las ideas principales de un texto que esta presentado de forma analítica y 3 que es un cuadro sinoptico es un resumen esquematizado, con la ventaja de permitir visualizar la estructura y organización del contenido. La estructura básica del cuadro sinoptico es la siguiente: Fraction is the first option in the drop down. 6) se categorizan las ideas principales que ya se han extraído del texto, para que de este modo, la lectura del cuadro sea agradable a la vista del lector. • ver quien tiene accesos. Cuadro sinoptico elementos de la planeacion mas importantes y sintetizados. Utilizar el enlace de un archivo, una carpeta o un documento de google docs para compartirlo. Luego, estos contenidos se enlazan a través de líneas para relacionar y formar una relación entre ellas. Nosotros queremos mostrar una estructura jerárquica ya que dicha característica es esencial en un cuadro sinóptico. Cuadro sinoptico google drive by mily morales 1128 views. El período preclásico en el cual se dio el desarrollo de la civilización olmeca, el período clásico correspondiente al periodo de los. Bibliografa guila arriaga, g., luna maldonado, m.

Cuadro Sinoptico Google Docs . Usar O Google Docs Da Melhor Maneira Envolve Empregar Algumas Dicas E Macetes, Alguns Poucos Conhecidos E Outros Que Parecem Básicos, Mas Que Fazem Toda A Diferença Na Hora De Entregar Documentos, Planilhas E Apresentações De Qualidade.

Cuadro Sinoptico Google Docs - (Doc) Cuadro Sinoptico Clasificacion Del Derecho | Oscar ...

Cuadro Sinoptico Google Docs - (Doc) Cuadro Sinóptico | Agustina Molina - Academia.edu

Cuadro Sinoptico Google Docs , Cuadro Sinoptico Elementos De La Planeacion.

Cuadro Sinoptico Google Docs , Cuadro Sinóptico Y Mapa Conceptual.

Cuadro Sinoptico Google Docs , Aunque Esto No Debe Tomarse De Manera Definitiva Pues Cada Cuadro Sinóptico Será Diferente, Y El Esquema Puede Ser Muy Diferente, Incluso Puede Haber Ideas Complementarias Para Profundizar En Otras Ideas Complementarias Y Por Último Los.

Cuadro Sinoptico Google Docs : Fraction Is The First Option In The Drop Down.

Cuadro Sinoptico Google Docs . Son Aquellos Con Un Proceso De Organización Más Libre En Vez De Ponderar Las Ideas, Todos Los Contenidos Se Escriben Sin Mantener Un Orden Determinado.

Cuadro Sinoptico Google Docs , Usar O Google Docs Da Melhor Maneira Envolve Empregar Algumas Dicas E Macetes, Alguns Poucos Conhecidos E Outros Que Parecem Básicos, Mas Que Fazem Toda A Diferença Na Hora De Entregar Documentos, Planilhas E Apresentações De Qualidade.

Cuadro Sinoptico Google Docs . La Historia De La Lógica Y La División De La Lógica.